Peer Review Process
Journal of Information Technology and Systems Engineering (JITSE) is committed to maintaining the highest standards of scholarly quality, transparency, and integrity in its peer review process. All submitted manuscripts undergo a rigorous and objective evaluation procedure involving both editorial assessment and independent peer review. The journal applies a blind peer review system to ensure fairness, impartiality, and academic credibility throughout the publication process.

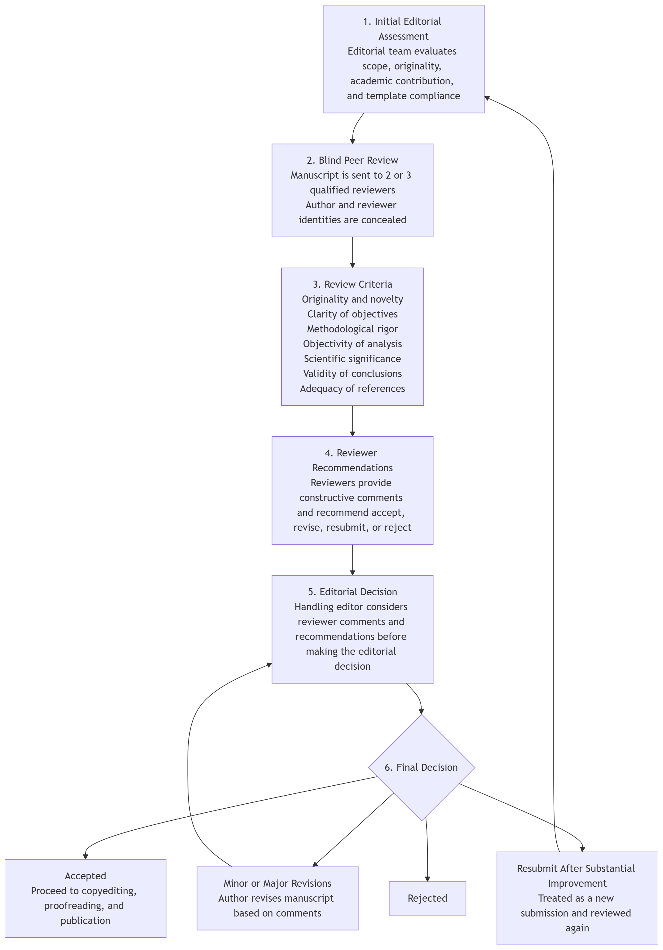
1. Initial Editorial Assessment
Upon submission, each manuscript is first evaluated by the editorial team to determine its suitability for the journal. This preliminary assessment considers the manuscript’s relevance to the journal’s scope, its originality, its academic contribution, and its compliance with the journal’s author guidelines and formatting template. At this stage, the editor may communicate with the author(s) regarding technical revisions or clarification before deciding whether the manuscript should proceed to the peer review stage or be declined.
2. Blind Peer Review
Manuscripts that pass the initial editorial assessment are forwarded to at least two or three qualified reviewers with expertise in the relevant field. JITSE Journal adopts a blind review model, in which the identities of both the authors and the reviewers are concealed. This process is intended to promote an unbiased, fair, and independent evaluation of the manuscript.
3. Review Criteria
During the review process, reviewers assess the manuscript based on several academic and scientific criteria, including originality and novelty, clarity of objectives, methodological rigor, objectivity of analysis, significance of findings, scientific contribution, validity of conclusions, and relevance and adequacy of references.
4. Reviewer Recommendations
Reviewers are expected to provide constructive, objective, and detailed comments to assist the author(s) in improving the quality of the manuscript. Based on their evaluation, reviewers may recommend that the manuscript be accepted, revised, resubmitted, or rejected.
5. Editorial Decision
The handling editor carefully considers all reviewer comments and recommendations before making a final editorial decision. Although reviewer reports serve as an essential basis for evaluation, the final decision regarding acceptance, revision, or rejection of the manuscript rests solely with the editor.
6. Final Decision
The editor’s decision may be one of the following: acceptance without revision, acceptance with minor or major revisions, invitation to resubmit after substantial improvement, or rejection. The editor’s decision is final. Manuscripts accepted for publication will proceed to the copyediting, proofreading, and publication stages. Manuscripts that are rejected may be resubmitted only after substantial revision and will be treated as new submissions, undergoing the full peer review process again.
